首頁
|
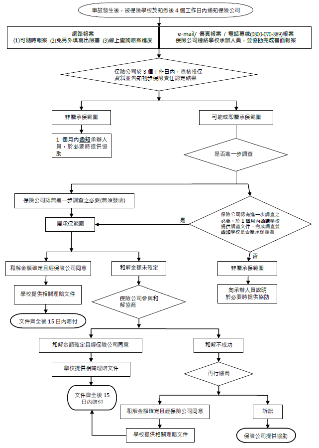
理賠流程
|
登入
|
加入我的最愛
|
忘記密碼
系統版本號:1.3.1 - 29
帳 號:
為了您的資訊安全與更佳的使用體驗 Internet Explorer 瀏覽器
將於2025年11月01日起在本系統上不再支援。
密 碼:
忘記密碼
驗證碼:
Copyright@2019 MSIG Mingtai Insurance CO.,LTD, All Rights Reserved │
>明台官方網站
累計參觀人次:
明台產物保險股份有限公司 總公司:台北市仁愛路二段22號 電話:02-2772-5678 免付費服務電話:0800-070-889